新闻调查丨正面迎战“桦加沙”,广东防御台风“已形成肌肉记忆”
10月13日是第36个国际减灾日,今年的主题是“投资韧性建设,提升防灾减灾能力”。9月下旬,今年第18号台风“桦加沙”,以超强台风级姿态横扫西北太平洋,所到之处造成灾难性破坏,在菲律宾和我国台湾省均造成多起人员伤亡。在广东省的“桦加沙”防御战中,预报预警、防灾减灾制度积极运转,21个城市有序“五停”预控,220余万群众安全转移,交出了全省“零死亡”的防御成绩单。
9月下旬,2025年第18号台风“桦加沙”以超强台风级姿态横扫西北太平洋,强烈的风暴、广阔的风圈、飓风级别的阵风,所到之处造成灾难性破坏。在菲律宾及中国台湾省,更是造成数十人受伤、遇难。
台风过后,有媒体用“巨风无巨灾”总结广东省这场政府主导、社会协同、全民配合的“超规防御战”,点赞人员“零死亡”的防御成效。
大家口中的“桦加沙”究竟有多凶猛?在阳江市民的记忆中,风是从9月24日一早开始的,忽大忽小,午后伴随着雨的来临,风力逐渐增大。下午5点左右,“桦加沙”在距离市区约50公里的海陵岛强势登陆。
台风强度大,覆盖范围广,登陆时叠加天文大潮,“桦加沙”的种种特征不免让阳江人回忆起17年前的2008年,同样是9月24日登陆阳江海陵岛的超强台风“黑格比”。
那一次台风大灾,阳江全市157.8万人不同程度受灾,17人死亡、2人失踪,倒塌房屋近800间,海陵大堤被冲垮13处,全市799艘渔船沉损,全方位打击对渔业、交通、民生和基础设施造成了长期影响。从此,“黑格比”成为阳江市民集体记忆的转折点,在之后每次台风来临前,人们都会以“是否超过黑格比”作为风险标尺。而这一次“桦加沙”的逼近,带来的压迫感更甚于从前。
“桦加沙”登陆时中心风力13级,也就是每秒40米,录得阵风16级每秒54.5米,打破了“黑格比”创下的16级每秒52.5米的纪录,12级以上大风持续10小时也超过了“黑格比”。有人这么形容,以往的台风感觉是跑过去就结束了,但“桦加沙”简直是在阳江四处游荡。
大角湾景区位于“桦加沙”登陆地海陵岛的最南端,直面风浪最强烈的冲击。台风过境后的第三天,大角湾景区已恢复了运营。与17年前的“黑格比”台风形成鲜明对比。
广东省阳江市海陵岛大角湾海上丝路旅游有限公司总经理 王凤宝:景区要临时关闭,客人首先要清场,我们景区也有一个应急预案……一直积累过来的,形成了肌肉记忆,防台风之前做什么,事后做什么,形成了工作的预案,按照预案走就行了。
大角湾是广东省最早建成的海滨景区,面对一次次的台风,不断升级基础设施的防风能力,25年来,防风的思路从单纯的减灾减损,转变为台风灾难管理的全盘考虑。
与全国通用的蓝、黄、橙、红四级预警信号不同,广东省气象部门早已在此基础上增设了“白色”信号,将台风预警提前至48小时,而在“桦加沙”来临的前三天,9月21日19点13分,阳江气象就已发布白色预警信号,开始提醒政府、社会相关部门及公众进入台风注意状态。截至21日20点17分,广东50个地区台风白色预警信号生效中,全省监测预警机制启动运转。
“桦加沙”预警信息,通过广东省搭建的全网络信息发布矩阵迅速传播,事实上,从“桦加沙”形成到彻底过境的全生命周期内,不断更新的信息就以全网络覆盖的方式滚动推送,配以乡村大喇叭、铜锣等最传统的方式,以速发速达、无盲区为目标,唤醒社会公众防灾避险。
事实上,在广东省层面,应急响应从第17号台风“米娜”无缝对接,一直延续到了18号台风“桦加沙”。9月21日16点,“桦加沙”登陆前73小时,备受威胁的阳江市启动防风四级响应。在阳江市三防指挥部这个特殊的办公区,迅速汇聚全市重要部门、行业的人员,多部门“联合值守”正式打响“桦加沙”防御“阻击战”。
“桦加沙”从海上来,最先唤醒的是涉海领域,船要回港、人要上岸。与四级响应同步,阳江三防指挥部发出的《关于做好台风“桦加沙”防御工作通知》明确规定:9月22日18时之前,全市所有滨海旅游景区(浴场)关停,跨海航线停航。在建工地、户外施工全部停工。
大河水库是阳江市库容量最大的水利工程,为防御“桦加沙”,水库从21日起发电泄洪,腾空27万立方库容,降低山洪、地质灾害及风险。
9月22日11点30分,阳江市将防风四级应急响应直接提升为二级,距离“桦加沙”登陆,倒计时53小时。
9月23日上午10点,广东省应急响应提升为一级,30分钟后,阳江市防风应急一级响应启动,距离“桦加沙”登陆倒计时30小时。
9月23日,南方电网系统3928名抢修支援人员和318辆应急发电车已抵达阳江,另有189台发电车,六千余人作为机动抢修力量,整装待命。
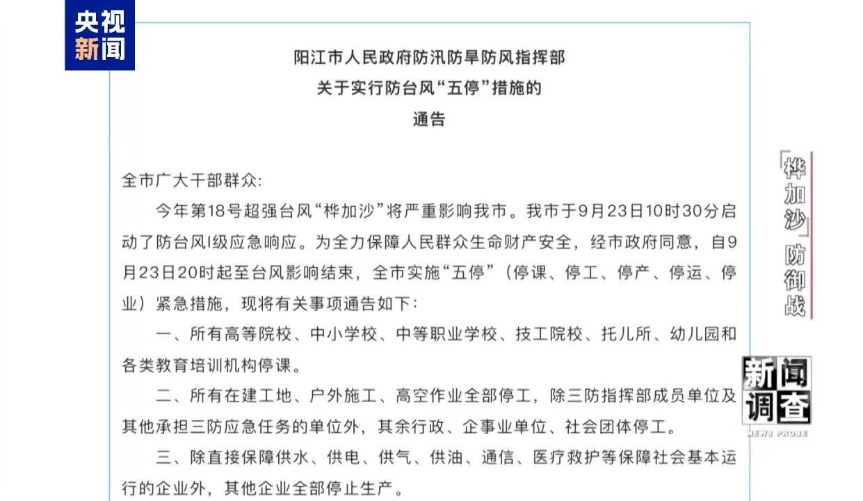
“桦加沙”登陆倒计时25小时,阳江市发布全面停课、停工、停产、停运、停业的通告。
回顾阳江应急公众号的发布过程,从9月21日23点31分的预告可能实施“五停”措施,到9月22日15点43分的预通告,再到9月23日15点46分的正式“五停”通知,这个强制性的社会管控措施分步实施、逐步推进。
9月23日23点29分,阳江市人民政府发布关于切实做好今年第18号台风“桦加沙”防御工作的紧急动员令,“桦加沙”确定登陆阳江,全市16万群众完成安全转移,船舶回到港口,社会开启静默模式。各部门、各单位各就各位,“防大汛、抗强台、抢大险、救大灾”,阳江拉开阵营,对“桦加沙”严阵以待。
人员“零死亡”,全省转移群众223万,两个极致的数字背后,是无论风势如何变化,都要全力以赴,守住“无人员死亡”安全底线的防御理念。
就在这个中秋,“桦加沙”还未远去,更甚一级的“麦德姆”紧随来袭。对于广东省而言,台风带来的考验仍在继续,防御台风的系统性升级未完待续。
编导丨郭洁
记者丨李锐 郭翔宇 陈惠婷 刘帆
摄像丨毕英汉 刘艺 吴穗斌 陈恒杰
上阳网-上阳网官网-配资网官网-正规实盘配资平台提示:文章来自网络,不代表本站观点。